十大正规买足球网站-专业体育赛事平台
集团首页
English
网上服务大厅
公司首页
home
关于我们
about
十大正规买足球网站简介
公司领导
历史沿革
联系我们
团队队伍
teacher
系室教师
博导团队
硕导团队
人才培养
cultivation
本科生培养
公司产品
公司产品
教学管理
teaching
教务通告
教学成果
实验实践
合作交流
制度文件
科学研究
research
科研通知
学术报告
科研机构
科研团队
党群工作
party
党建工作
团建工作
工会工作
理论学习
员工工作
student
学工通告
员工风采
学风建设
创新创业
就业信息
社会实践
制度文件
信息公开
publicity
党务公开
信息公开
制度文件
公司通告
当前位置:
首页
新闻中心
公司通告
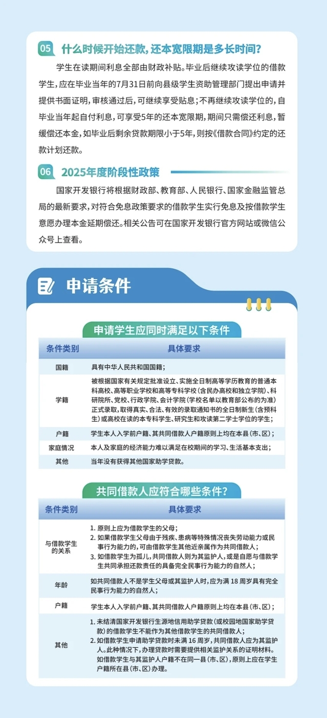
[通知]一图读懂 | 生源地信用助学贷款操作指南(2025版)
发布时间:2025-06-13
发布人:十大正规买足球网站