关于做好2025年推荐优秀应届本科毕业生免试攻读研究生工作的通知
各位21级同学:
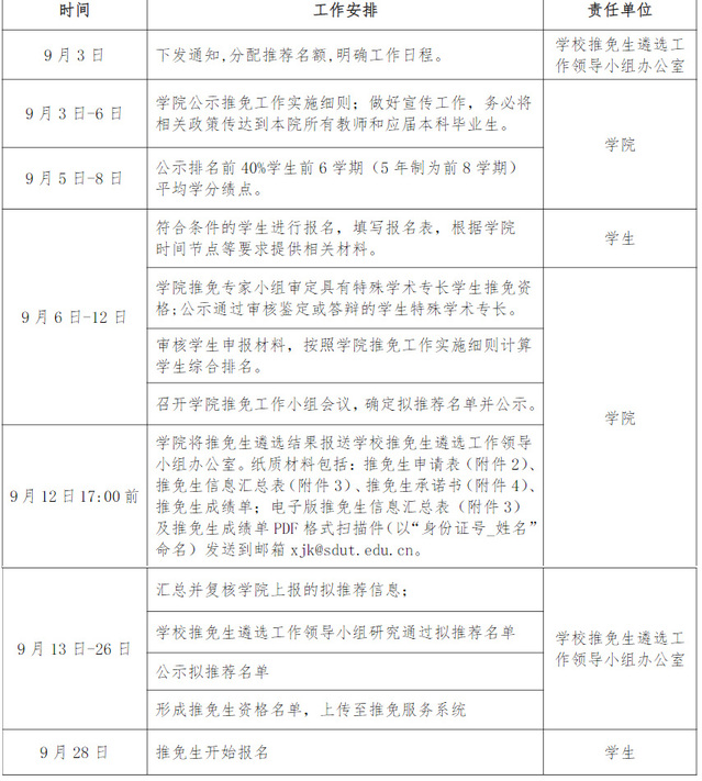
公司办公系统下发了《关于做好2025年推荐优秀应届本科毕业生免试攻读研究生工作的通知》,通知具体内容、报名表、承诺书、名额分配情况、《十大正规买足球网站2025年推荐优秀应届本科毕业生免试攻读研究生实施细则》及《十大正规买足球网站推荐优秀应届本科毕业生免试攻读研究生管理办法》均见附件文件,并按如下推免工作流程准备自己的材料。

如有疑问请拨打十大正规买足球网站教学工作办公室电话:2782117
十大正规买足球网站教学工作办公室
2024.9.4
1.推免生名额分配表.xlsx
2.推免生申请表.doc
4.推免生承诺书.doc
关于做好2025年推荐优秀应届本科毕业生免试攻读研究生工作的通知.pdf
十大正规买足球网站2025年推荐优秀应届本科毕业生免试攻读研究生实施细则(最新).pdf
关于印发《十大正规买足球网站推荐优秀应届本科毕业生免试攻读研究生管理办法》的通知 (1).pdf